成立于2003年,企业驻场式咨询模式开创者
专家热线:139 2212 9159
400 991 0880

如何运用PEST模型分析企业经营的宏观环境?

发布时间:2020-06-12     浏览量:10757    来源:蓝狮注册咨询
【摘要】:宏观环境是产业发展的大气候,是企业成长的土壤、阳光和水分,它包括了一系列影响企业战略规划和经营管理的外部要素,是一切规划工作的前提。哈佛大学教授迈克尔·波特提出的PEST模型为宏观环境分析提供了基本框架。

  宏观环境是产业发展的大气候,是企业成长的土壤、阳光和水分,它包括了一系列影响企业战略规划和经营管理的外部要素,是一切规划工作的前提。哈佛大学教授迈克尔·波特提出的PEST”模型为宏观环境分析提供了基本框架。

如何运用PEST模型分析企业经营的宏观环境?

  “PEST”模型包括政治(Political)、经济(Economic)、社会(social)和技术(Technological)四大方面的主要外部环境因素。PEST分析的关键,是确定四大维度之下,影响本企业战略和经营的具体因素。企业可以在四类因素的分类框架下,通过专家的帮助,将影响本企业的二级、三级因素详细列出。如下表所示:

  PEST模型--政治法律环境分析

如何运用PEST模型分析企业经营的宏观环境?

  通过政治环境分析,可以发现新的经营机会,或提前识别潜在的经营风险。当然,这些机会或风险往往难以通过数据模型进行量化分析,更多的是作为一种定性结论,为有远见的企业家提供趋势研判的参考依据。

  关于政治法律环境的分析方法,还可以结合企业内控工作,定期开展“合规性义务评审”,全面扫描企业适用的法律法规和政策清单,针对清单上的年度更新内容,做延展性应用分析。

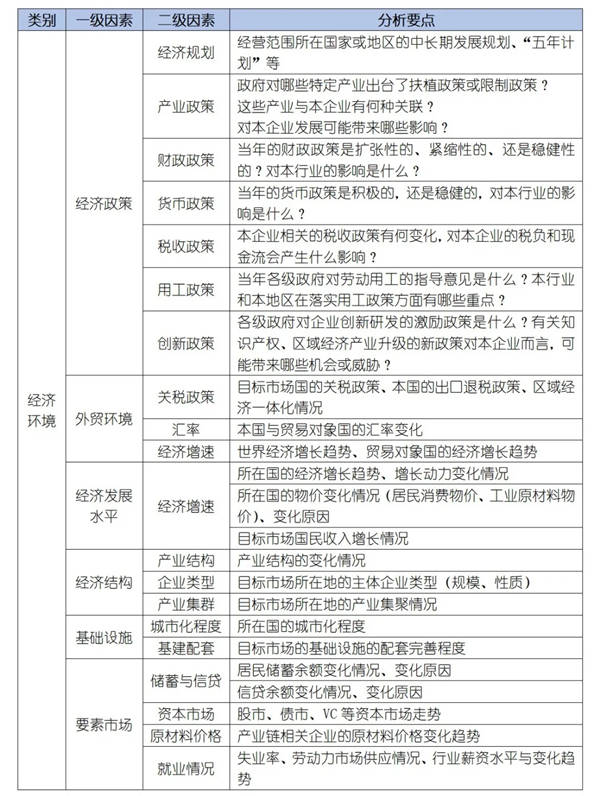
  PEST模型--经济环境分析

如何运用PEST模型分析企业经营的宏观环境?

  分析经济环境,数据的准确性和全面性非常关键。通常需要参考权威的报告和统计数字。在数据准确的基础上,还需要通过统计学方法,进行建模分析。

  PEST模型---社会环境分析

如何运用PEST模型分析企业经营的宏观环境?

  社会环境的变化,常常是从量变到质变的长期演化过程,所谓“冰冻三尺,非一日之寒”。分析社会环境,重在见微知著,及早发现趋势,及时评估影响,识别出外在的机遇和威胁。

  PEST模型--技术环境分析

如何运用PEST模型分析企业经营的宏观环境?

  由于技术创新是一项复杂而艰巨的工程,加之创新人才十分稀缺,技术成果产业化的过程也非一日之功。因此,只有专业的科研院所,或部分实力雄厚的龙头企业才具备大规模研发投入的条件,但是技术革新的成果对行业的影响是深远的,甚至是颠覆性的。

  评估技术对行业的影响至关重要,尤其是对于叠加政治、经济、社会因素影响的技术变革趋势,例如“新基建”“数字中国战略”“中国制造2025”等,应当及早做出反应。在技术产业化的过程中,尚未形成稳定成熟商业模式的时候,就应当给予紧密的关注,必要时,在企业内部设立相关的研发课题或项目。

  在年度经营规划工作中,根据PEST分析的结论,企业可以全面地识别出宏观环境方面的机会和威胁,并据此对战略规划和经营策略做出调整。

  需要特别注意的是,PEST模型分析是一种思维框架,其价值更多地在于为企业战略制定者提供一种对趋势、机会和挑战的判断依据,而非结论!由于PEST框架涉及的变量因素不胜枚举,如果通过数学建模来对所有因素进行量化分析,则基本没有可行性。尤其是政治环境和社会环境部分,无论是从理论还是实践,其子因素的权重和变化趋势都更加适合定性分析。正因如此,企业经营才有别于给定约束条件的微创新工作,更不同于有既定成功法则的照章操作型工作,企业家对不确定环境的敏感度、对风险的偏好、以及对时机的把控才显得弥足珍贵,这也是企业家之所以作为经济发展的重要动力,成为社会稀缺人才的原因之一。

 

 

上一篇:战略规划如何有效落地?

下一篇:企业做战略规划常存在的三大盲区

新闻动态
联系我们
广东省广州市海珠区新港东路中洲中心北塔20楼
400-991-0880
zrtg888@163.com